State & Double Buffer

Programming 4
Game programming patterns - State

State

center

Programming 4
Game programming patterns - State

Great success!

Programming 4
Software design patterns

Implementation

(Unity - C#)

private void Update()
{
    HandleInput();
    UpdatePosition();
}

void HandleInput()
{
    _velocity.x = Input.GetAxis(_horizontalAxisName) * movementSpeed;

    if (Input.GetButtonDown(_jumpAxisName))
    {
        _velocity.y = jumpHeight;
        _renderer.sprite = jumpSprite;
    }
}
Programming 4
Software design patterns

Whoops

center

Programming 4
Software design patterns

IsJumping

(Unity - C#)

void HandleInput()
{
    _velocity.x = Input.GetAxis(_horizontalAxisName) * movementSpeed;

    if (!_isJumping && Input.GetButtonDown(_jumpAxisName))
    {
        _isJumping = true;
        _velocity.y = jumpHeight;
        _renderer.sprite = jumpSprite;
    }
}
Programming 4
Software design patterns

Ducking

center

Programming 4
Software design patterns

Ducking

(Unity - C#)

void HandleInput()
{
    _velocity.x = Input.GetAxis(_horizontalAxisName) * movementSpeed;

    if (Input.GetButtonDown(_jumpAxisName))
    {
        _velocity.y = jumpHeight;
        _renderer.sprite = jumpSprite;
    }
    else if(Input.GetButtonDown(_duckAxisName))
    {
        if(!_isJumping)
        {
            _renderer.sprite = duckSprite;
        }
    }
    else if(Input.GetButtonUp(_duckAxisName))
    {
        _renderer.sprite = idleSprite;
    }
}
Programming 4
Software design patterns

Whoops

center

Programming 4
Software design patterns

No problemo, we're professionals!

void HandleInput()
{
    _velocity.x = Input.GetAxis(_horizontalAxisName) * movementSpeed;

    if (Input.GetButtonDown(_jumpAxisName)) {
        _velocity.y = jumpHeight;
        _renderer.sprite = jumpSprite;
    }
    else if(Input.GetButtonDown(_duckAxisName)) {
        if(!_isJumping)
        {
            _isDucking = true;
            _renderer.sprite = duckSprite;
        }
    }
    else if(Input.GetButtonUp(_duckAxisName)) {
        if(_isDucking)
        {
            _isDucking = false;
            _renderer.sprite = idleSprite;
        }
    }
}
Programming 4
Software design patterns

Add mid-air diving

void HandleInput()
{
    _velocity.x = Input.GetAxis(_horizontalAxisName) * movementSpeed;

    if (Input.GetButtonDown(_jumpAxisName)) {
        _velocity.y = jumpHeight;
        _renderer.sprite = jumpSprite;
    }
    else if(Input.GetButtonDown(_duckAxisName)) {
        if(!_isJumping) {
            _isDucking = true;
            _renderer.sprite = duckSprite;
        }
        else {
            _isJumping = false;
            _velocity.y = -jumpHeight;
            _renderer.sprite = diveSprite;
        }
    }
    else if(Input.GetButtonUp(_duckAxisName)) {
        if(_isDucking)
        {
            _isDucking = false;
            _renderer.sprite = idleSprite;
        }
    }
}
Programming 4
Software design patterns

FSM

Enter the FSM - Finite State Machine

  • Finite number of states
  • The machine is always in one state
  • Each state has a set of transitions to other states
  • Which are triggered by inputs and events.
Programming 4
Software design patterns

Implementation

How to implement this?

  • With enums and switches
  • With lambda's / functors
  • With coroutines

Can be ok - if the FSM is small and it's not used in many places in the code.

enum CharacterStates{
    Jumping,
    Idle,
    Ducking,
    Diving
}
CharacterStates _currentState;
void HandleInput()
{
    _velocity.x = Input.GetAxis(_horizontalAxisName) * movementSpeed;
    switch (_currentState)
    {
        case CharacterStates.Idle:
            if (Input.GetButtonDown(_jumpAxisName)) {
                _renderer.sprite = jumpSprite;
                _velocity.y = jumpHeight;
                _currentState = CharacterStates.Jumping;
            } else if (Input.GetButtonDown(_duckAxisName)) {
                _renderer.sprite = duckSprite;
                _currentState = CharacterStates.Ducking;
            }
            break;
        case CharacterStates.Jumping:
            if (Input.GetButtonDown(_duckAxisName)) {
                _renderer.sprite = diveSprite;
                _currentState = CharacterStates.Diving;
            }
            break;
        case CharacterStates.Ducking:
            if (Input.GetButtonUp(_duckAxisName)) {
                _renderer.sprite = idleSprite;
                _currentState = CharacterStates.Idle;
            }
            break;
    }
}
Programming 4
Software design patterns

Enter the state pattern.

center

Programming 4
Software design patterns

Implementation

Option one: using static instances, set the new state

abstract class PlayerState {
    public static StandingState standing = new StandingState();
    public static DuckingState ducking = new DuckingState();
    public static JumpingState jumping = new JumpingState();
    public static DivingState diving = new DivingState();
    protected Player player;
    public abstract PlayerState HandleInput();
    public abstract void Update();
};

class DuckingState : PlayerState
{
    private string _duckAxisName;
    public override void HandleInput()
    {
        if (Input.GetButtonUp(_duckAxisName)) {
            player.SetState(standing);
        }
    }
    public override void Update() { /* do what you must do when ducking...*/ }
}
Programming 4
Software design patterns

Alternative implementation

Option two: return the new state

class DuckingState : PlayerState
{
    private string _duckAxisName;
    public override PlayerState HandleInput()
    {
        if (Input.GetButtonUp(_duckAxisName)) {
            return new StandingState();
        }
        return null;
    }
    public override PlayerState Update() { /* do what you must do when ducking...*/ }
}
class Player
{
    private PlayerState _state
    public void HandleInput() {
        var newState = _state.HandleInput();
        if(newState != null)
            _state = newState
    }
}
Programming 4
Software design patterns

Enter/Exit

States often have an Enter and Exit function to initialize their state data and perform cleanup.

class DuckingState : PlayerState
{
    private Sprite _duckSprite;
    private string _duckAxisName;

    public override void OnEnter()
    {
        player.SetSprite(_duckSprite);
    }

    public override PlayerState HandleInput()
    {
        if (Input.GetButtonUp(_duckAxisName)) {
            return new StandingState();
        }
        return null;
    }
    public override PlayerState Update() { /* do what you must do when ducking...*/ }
}
Programming 4
Software design patterns

Concurrent state machines

Give the player a gun - then what happens to our states?

What are our options?

Programming 4
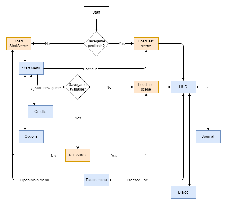
Software design patterns

UI

The user interface is an FSM

center

Programming 4
Software design patterns

UI

center

Programming 4
Software design patterns

UI

The user interface is an FSM with an extra dimension!

center

Programming 4
Software design patterns

Stacked states

States can be stacked. When calling a state method, it gets called on all the states in the stack.

Next the OnEnter/OnExit methods we can now also add an OnSuspend/OnResume method for each state.

For example the HUD, when suspended,

  • Does not respond to input
  • Is (partly) invisible
  • Blurs the scene.
Programming 4
Game programming patterns - Double buffer

Rendering pop quiz!

Rendering goes somewhat like this

center

So why is it that we never get to see an image of the situation in between?

Programming 4
Game programming patterns - Double buffer

Rendering pop quiz!

So what is this then and how do we avoid it?

center

Programming 4
Game programming patterns - Double buffer

Double buffer

  • When you have state that changes in steps...
  • ...that may be accessed in the middle of those steps
  • You want to prevent the accessing code to see the work in progress
  • But you don't want to wait until its ready

Then use a double buffer.

  • How much time takes the swap?
  • Increased memory (double)
Programming 4
Game programming patterns - Double buffer

Double buffer

This is not only applicable in rendering!

center

void clown::update()
{
    if(did_i_get_slapped()) 
    {
        slap(next_clown);
    }
}

What happens if I slap Dobus?

center

Programming 4
Game programming patterns - Double buffer

Double buffer

This is not only applicable in rendering!

center

void clown::update()
{
    if(did_i_get_slapped()) 
    {
        slap(next_clown);
    }
}

Now what happens if I slap Dobus?

center

Programming 4
Game programming patterns - Double buffer

Double buffer

Another example, say we implemented pacman on a grid-based system

class ghost : public component {
  public:
    void update() {
        move_one_unit();
        if(pacman->position() - this->position().length() <= 1) {
            // code for when pacman is caught
        }
    }
}

class pacman {
  public:
    void update()
    {
        move_one_unit();
    }
}

Say a ghost is within two units range of pacman, what possible issue lurks here?

Programming 4
Game programming patterns - Double buffer

Double buffer

  • You could introduce double buffering.
    • Add a get_previous_position() to the ghost and pacman.
  • Or you could use a late_update

center

Programming 4
Game programming patterns - Double buffer

About the swap

Swap a pointer

  • fast
  • no persistent references
  • previous data in the buffer is from two frames ago
    • Frame 1 drawn on buffer A
    • Frame 2 drawn on buffer B
    • Frame 3 drawn on buffer A
    • ...

Copy the data

  • slow(er)
  • previous data in the buffer is from one frame ago
Programming 4
Game programming patterns - Double buffer

About the swap

  • Swapping one big buffer
    • Simple to swap
  • Or many objects with state that need to swap
    • Iterate over all the objects and tell them to swap
    • Clever trick: have a static "current" index and swap that one once. All objects use that index to work with their current state.

What about a double buffer to transfer state data from one thread to another?

  • Swap must happen atomically
  • Happens already with the backbuffer and frontbuffer (CPU/GPU)
Programming 4

This is a "game" I made with my 7-year old. I was the programmer, she (obviously) the artist.

[Fait divers] While the double jump was a bug in my eyes, the children loved it. When I fixed it they complained that they couldn't jump on the clouds anymore and to infinity. I put it back in.

So now let's add a duck command

What's the bug here now?

Start finding the bug now. (we can air jump during diving).

what state transitions are missing here?

- Notice how there are no transitions modelled here.

Possible solution. As long as there is no state data needed in a state. If there is data, and the states are shared among multiple objects, this is no longer possible.

Opens up options. You can return static states if you like, but create new instances if needed. Creating new instances every time creates fragmentation, so consider using state object pools.

Correct answer: double buffering! Often called Front/Back buffer in graphics terms.

Vsync, we only switch back and front buffer when the GPU is done displaying a frame. Introduces an extra wait in our game loop!

Say we have an array of three clowns. They face each other according to the arrows. Given the Update method as shown, and we slap Dobus.

We've switched Mina and Dobus in the array. If we slap Dobus now, and then update our clowns, what happen now? In the same frame, only Mina got slapped. Different behavior just by ordering the array of GameObjects different is not a desired trait.

If Pacman is updated first, he’s fine. If not, he gets caught. Draw this on the board - grid with 1 cell between ghost and pacman

Sometimes this double buffering idea makes the code complicated and cluttered. This is how Unity “solves” it – do positional based decision making in the LateUpdate function. For example a follow camera should only update his position in the LateUpdate function. Just be aware and take an appropriate approach.